Visuell kommunikation

Visitkort

Designat i juni 2023

Att designa mitt visitkort blev en resa som återspeglade min passion för skog, harmoni och kreativ frihet. Jag ville att varje aspekt av visitkortet skulle berätta en historia och ge en inblick i min kreativa värld. Därför bestämde jag mig för att varje kort skulle vara unikt, med baksidan prydd av olika bilder jag har tagit under årens lopp. Dessa bilder varierar från vackra bröllopsscener till rofyllda naturmotiv, alla fångade genom mitt objektiv och varje bild bär på sin egen unika berättelse.

När jag designade min webbplats ville jag att den skulle vara en förlängning av samma tema – en plats där besökare kan uppleva skönheten och kreativiteten som genomsyrar mitt arbete. Webbplatsen är helt och hållet egendesignad och varje element är noga utvalt för att spegla min personliga stil och estetik. Från den lugna färgpaletten som påminner om skogens gröna nyanser, till de harmoniska layouten som gör navigeringen enkel och intuitiv, är varje detalj genomtänkt för att skapa en helhetsupplevelse.

För mig är varje projekt jag tar mig an, vare sig det är att fotografera ett vackert bröllop eller skapa konstnärliga verk, en chans att utforska nya idéer och hitta nya sätt att uttrycka mig själv. Denna strävan efter ständig utveckling och nyfikenhet genomsyrar allt jag gör, och jag hoppas att detta återspeglas i varje visitkort jag delar ut och på varje sida av min webbplats.

Visitkort (2)
V
SD
Fiktiva politiska affischer

HT 21, skoluppgift | November 2021 - januari 2022

Under min absolut första termin fick jag i uppgift att välja ett politiskt parti för att göra en fiktiv affisch som på valfritt sätt skulle förmedla ett budskap. Det är inte min vackraste jobb men jag fick god feedback, speciellt för den nya logotypen jag skapade för Vänsterpartiet.

Vi hade i uppgift att göra två affischer för två olika partier som drastiskt skiljer sig åt i sina respektive åsikter, så därför jobbade jag också med Sverige demokraterna.

 

Affischerna är inte en representation av mina egna åsikter.

Webbplats för hållbarhet

September 2022 - januari 2024

Under höstterminen 2022 deltog jag tillsammans med två kurskamrater i ett projekt för att utveckla en fiktiv webbplats med fokus på hållbarhet.

Vi inledde processen med en brainstorming-session för att fastställa webbplatsens innehåll och utformade därefter ett Gantt-schema för att planera arbetsveckorna och tilldela timmar för respektive uppgift.

Genom schemat kunde vi realistiskt bedöma vad som var genomförbart inom tidsramen och fatta beslut om vilka initiala idéer som skulle behållas, tas bort eller läggas till.

Ganttschema

Ganttschema

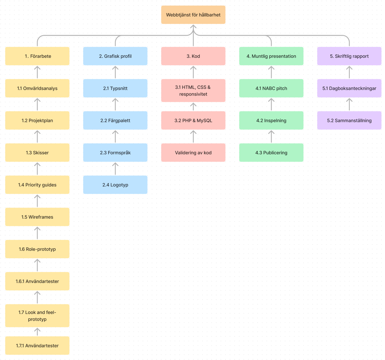
WBS-projekt

WBS-visualisering

Efter detta skapade vi en struktur genom en Work Breakdown Structure (WBS) för att visualisera alla delar av projektet och fördela arbetsområdena mellan deltagarna. Processen som följde var iterativ, där vi testade olika lösningar och grafiska gestaltningar.

Mitt ansvarsområde var främst den gula raden längst till vänster i WBS:en. Vi genomförde alla en omvärldsanalys och projektplan, men jag hade särskilt ansvar för användbarheten och designen av webbplatsens olika funktioner, grafiska element och prototyper.

Nedan finns ett bildspel med flera av de förslag jag tog fram och som vi arbetade med. Dessa inkluderar både role-prototyper och "look and feel"-prototyper. Bild 13/14 visar en representation av startsidan till webbplatsen Klimathjälpen.

Projektet inkluderade även en skriftlig rapport som vi lämnade in. Vi fick höga betyg och ett positivt omdöme för vårt arbete.

Role- och look and feel-prototyper